当前位置: AI资讯 > 内文

这项脑血管改进目标的调整,对“国考”成绩竟有这么大影响(附质控表)-惠每科技 | Dr.Mayson

关键词: 医疗质量管理 单病种质控/上报/资源消耗 , 国考肿瘤质控

2026年国家医疗质量安全改进目标近日正式发布。其中最重要的调整之一,是将“提高急性脑梗死再灌注治疗率”调整为“提高脑血管病急性期规范诊疗率”。结合我国脑血管病诊疗现状,此次调整是聚焦全周期医疗质量安全的一次系统性升级,同时此次改变直击公立医院绩效监测(以下简称“国考”)多项指标。我们结合改进目标变化与2025版“国考”手册相关要求进行了整理,供医院读者朋友参考。

指标调整:从单点突破到全域质量规范

可以看到,此次调整是从质控范畴、逻辑、目标三维度完成系统性升级,同时从全流程、全病种层面消除诊疗盲区、打通救治堵点,全方位推动脑血管病临床诊疗规范化落地。

在定位上,原指标仅聚焦急性脑梗死再灌注治疗,局限于缺血性脑血管病单一治疗环节;调整后覆盖缺血性、出血性等所有脑血管病急性期,填补出血性脑血管病急性期质控空白,实现质控范畴全域覆盖。

在质控逻辑上,原指标侧重静脉溶栓、血管取栓等再灌注技术完成率;调整后聚焦急性期病情评估、影像学检查、诊断路径、关键治疗、全程管理全链条,强化院前-院内衔接、多学科协作、连续化管理,从“重技术”转向“重规范、重流程、重全程”。

整体来看,本次指标的调整通过统一急性期标准化诊疗流程、建立质控监测机制,缩小不同地区、不同级别医疗机构诊疗差异,推动指南规范全面落地,最终提升我国脑血管病整体救治质量与患者安全水平。

更重要的是,此次调整对于临床诊疗规范性的促进作用是显而易见的。例如,此次调整将脑出血、蛛网膜下腔出血等出血性脑血管病纳入质控,要求医疗机构统一急性期诊疗标准,避免因病种局限导致的诊疗不规范,实现所有脑血管病急性期“有标可依、有规可循”。

在医疗服务方面,有助于强化“院前-院内”衔接,规范急诊绿色通道、影像学检查、病情评估流程,推动符合指征患者及时进入诊疗流程,从制度上解决急性期救治延误、环节脱节等痛点。同时,此次调整也有助于督促医疗机构制定标准化诊疗流程,明确急诊、神经内科、神经外科、影像、检验等部门职责,杜绝过度治疗、治疗不足等违规行为,让指南要求真正转化为临床实践。

在质量管理工作中,医院需要建立急性期“诊疗-出院后”二级预防的连续管理机制,将急性期规范救治与长期康复、危险因素防控结合,同步降低死亡率、致残率与复发率,实现脑血管病全周期质量管控。同时也要求医疗机构建立专项质控监测与评价机制,形成“监测-分析-改进-再监测”闭环,推动诊疗质量持续迭代升级。

指标调整:对“国考”成绩的核心影响

2025版《国家三级公立医院绩效监测操作手册》以医疗质量安全、运营效率、可持续发展、患者满意度为核心导向。此次脑血管病质控指标调整,与“国考”多项核心指标高度耦合,将直接正向拉动医院绩效成绩。

图片

“关注+点赞+推荐”截图发送小助手领取完整版

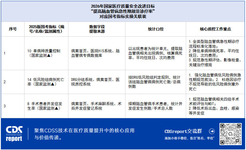
(一)直接赋能国家监测指标10:单病种质量控制

脑血管病是“国考”单病种质控的重点病种,调整后的指标直接对接单病种病死率、平均住院日、次均费用三大核心维度:

急性期规范诊疗可有效降低脑血管病病死率,契合“国考”单病种“逐步降低病死率”的导向;

流程优化缩短急性期住院时间,降低平均住院日,提升运营效率;

规范诊疗减少不必要检查与治疗,控制次均费用,契合费用管控要求。

(二)优化国家监测指标14:低风险组病例死亡率

脑血管病急性期规范诊疗可大幅降低因诊疗不规范导致的低风险病例意外死亡,直接拉低低风险组死亡率,而该指标作为国家监测核心指标,是衡量医院医疗安全水平的关键,得分提升将直接拉高绩效总分。

(三)改善国家监测指标8:手术患者并发症发生率

对于脑血管病相关四级手术(如颅内血肿清除、脑血管介入手术),调整后的指标要求强化术前评估、多学科协作(对接改进目标七),可有效降低术后出血、感染、血栓等并发症发生率,契合“国考”“逐步降低手术并发症”的导向。

(四)提优医技类质控指标

对接改进目标十“提高检查检验结果互认率”,急性期规范影像学、检验检查,可提升指标11:大型医用设备检查阳性率、指标13:通过国家室间质量评价的临床检验项目数,强化医技科室质量管控,规范检查流程减少重复检查,契合“国考”对资源高效利用的考核要求。

(五)夯实病案数据质量,避免隐性扣分

对接改进目标八“提高关键诊疗行为相关记录完整率”,急性期诊疗的医嘱、病程记录、评估记录等完整规范,直接保障“国考”病案首页数据准确性——而“国考”超60%指标数据来源于病案首页,数据规范可有效避免因记录缺失、逻辑错误导致的指标偏差扣分。

(六)提升患者与医务人员满意度

规范诊疗降低患者致残率、复发率,改善就医体验,直接拉升指标53-54:门诊/住院患者满意度;同时流程优化可减少医务人员重复工作,降低医疗风险,提升指标55:医务人员满意度,三大满意度指标均为国家监测核心项,成为绩效加分项。

此次脑血管病质控指标调整,是医疗质量安全改进与公立医院绩效考核深度协同的典型体现:既解决了临床诊疗的实际痛点,又精准对接“国考”质量安全、运营效率、患者体验三大核心维度。对医疗机构而言,需快速落实三大举措:一是建立脑血管病急性期多部门协作机制,明确科室职责;二是优化院前-院内标准化诊疗流程,嵌入信息化质控提醒;三是将指标完成情况与科室绩效考核挂钩,同步对接“国考”单病种、低风险死亡率等核心指标监测,实现临床质量提升与“国考”成绩优化的双向共赢,以质量安全为核心,推动公立医院高质量发展。

联系我们

想了解更多产品信息或预约产品演示?我们的专业团队随时为您服务

北京惠每云科技有限公司

联系方式

电话咨询 010-53609970
邮箱联系 marketing@huimei.com
公司地址
北京市海淀区知春路6号锦秋国际大厦B座18层
浙江省杭州市余杭区仓前街道欧美金融城4幢3801
上海市长宁区淞虹路207号C幢4层B室

服务保障

专业技术团队
7x24小时支持
免费产品演示
快速响应支持

预约产品演示